此次上市的苹果品种是鲜苹果,期货交易合约是红富士,下面我们一起来看下苹果期货合约相关信息:
我国是世界上最大的苹果生产和消费国家,苹果期货是我国推出的全球首个鲜果类的期货合约品种,已于207年12月22日在郑州商品期货交易所上市交易,苹果期货一上市就引起广泛关注。
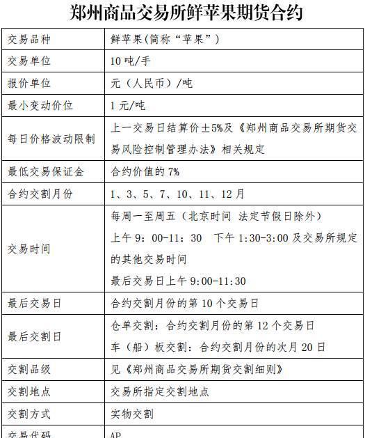
此次上市的苹果品种是鲜苹果,期货交易合约是红富士,下面我们一起来看下苹果期货合约相关信息:

1、苹果期货合约规则
交易品种:鲜苹果,简称“苹果”
交易单位:10吨/手
报价单位:元(人民币)/吨
最小变动价位:1元/吨
每日价格波动限制:上一交易日结算价±5%
郑商所苹果期货合约标准
最低交易保证金:合约价值的7%
合约交割月份:1、3、5、7、10、11、12月
交易时间:每周一至周五(北京时间,法定节假日除外)上午9:00-11:30,下午1:30-3:00及交易所规定的其他时间
交割地点:交易所指定交割地点
交割方式:实物交割
交易代码:AP
2、苹果期货合约
根据郑商所当日发布的公告,首批上市交易的苹果期货合约为AP1805、AP1807、AP1810、AP1811、AP1812,各合约挂牌基准价均为7800元/吨。苹果期货上市当日涨跌停板幅度为合约挂牌基准价的±10%,交易保证金为7%。
3、苹果期货交易时间
苹果上市当日集合竞价时间为8:55—9:00。交易时间为上午9:00—11:30,下午1:30—3:00。
4、手续费标准
苹果期货交易手续费收取标准为1.5元/手,其中2017年12月22日至2018年6月30日按照0.5元/手收取。自2017年12月22日起,苹果期货合约当日开平仓手续费减半收取。苹果期货交割手续费、仓单转让手续费、期货转现货手续费按照0.5元/吨收取。
温馨提示:请远离场外配资,谨防上当受骗。
<上一篇 白水苹果正式进入全球首个鲜果期货品种市场
下一篇> 苹果期货影响因素
相关推荐
- 客商订购积极性不高 预计短期内苹果期价或偏弱震荡
- 据卓创统计,截止9月15日当周,全国苹果冷库库存22.01万吨,环比下降9.97万吨,库存压力不大。
- 苹果期货 苹果期货 期货 0
- 9月16日期货软件走势图综述:苹果期货主力跌3.31%
- 金投网APP行情中心数据显示,截止2022年9月16日下午15:00收盘,苹果期货主力合约行情信息:最新价:8412,涨跌:-288,涨跌幅:-3.31%,成交量:221600手,开盘价:8692,昨收价:8717,最高价:8692,最低价:8405。
- 期货软件 苹果期货 苹果 0
- 库存同比处于中高位水平 苹果期货盘面表现相对较弱
- 截至9月15日,全国冷库苹果库存量为22.01万吨,去年同期为42.73万吨,其中山东地区库存量为21.95万吨,去年同期为40.39万吨,陕西地区库存量为0.07万吨。当周库存消耗量为10.25万吨,环比略有下滑,同比处于中高位水平。
- 苹果期货 申银万国期货 苹果期货 期货 0
- 产区采购明显减少 短期苹果期货盘面宽幅震荡
- 根据卓创的坐果情况调研,经加权统计,全国苹果与2021年相比减产幅度约为12.98%,2021年套袋之后的预估产量约为3964.8万吨(不含去年后期的果个偏小引起的产量评估调整),初步预测2022年全国苹果产量约为3450.27万吨,同比下降约5%。
- 苹果期货 苹果期货 期货价格 期货 0
| 名称 | 最新价 | 涨跌 | 最高价 |
|---|---|---|---|
| -- | -- | -- | -- |
| -- | -- | -- | -- |
| -- | -- | -- | -- |
| -- | -- | -- | -- |
| -- | -- | -- | -- |
| -- | -- | -- | -- |
| -- | -- | -- | -- |
| -- | -- | -- | -- |












