关于发布《大连商品交易所铁矿石期货期权合约》的通知
各会员单位及相关主体:
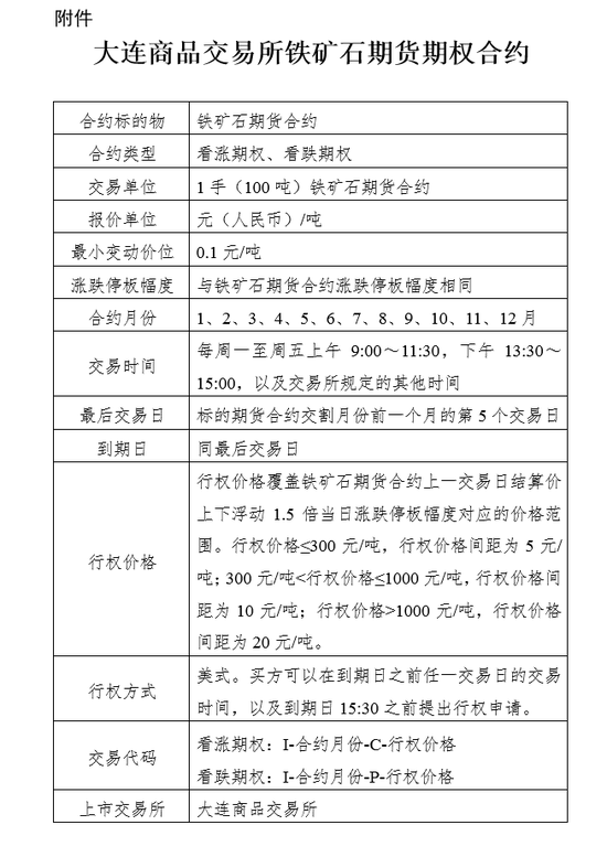
《大连商品交易所铁矿石期货期权合约》经大连商品交易所理事会审议通过,并报告中国证监会,现予以发布,自铁矿石期权合约上市之日起施行。
特此通知。
附件:大连商品交易所铁矿石期货期权合约.docx
大连商品交易所
2019年11月29日

温馨提示:请远离场外配资,谨防上当受骗。
<上一篇 关于纯碱期货上市交易时间的公告
下一篇> 信息披露制度是什么
关于发布《大连商品交易所铁矿石期货期权合约》的通知
各会员单位及相关主体:
《大连商品交易所铁矿石期货期权合约》经大连商品交易所理事会审议通过,并报告中国证监会,现予以发布,自铁矿石期权合约上市之日起施行。
特此通知。
附件:大连商品交易所铁矿石期货期权合约.docx
大连商品交易所
2019年11月29日

温馨提示:请远离场外配资,谨防上当受骗。
<上一篇 关于纯碱期货上市交易时间的公告
下一篇> 信息披露制度是什么